會員登錄/注冊
資料下載
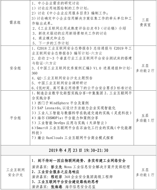
根據聯盟工作計劃,擬于2019年4月23日-25日在湖南省長沙市召開聯盟第十次工作組全會。本次會議由聯盟主辦,長沙經濟技術開發區管理委員會和三一集團有限公司承辦。
以下是詳細議程安排:
會議整體安排
工作組第1次全會
各工作組會議
工作組第2次會議
聯盟介紹
聯盟章程
組織架構
聯盟文件
聯系我們
聯盟動態
聯盟活動
活動日歷
年度峰會
征集活動
會員大會/理事會
聯盟賽事
工作組全會
聯盟調研
主題展會
研究報告
技術標準
測試床
應用案例
解決方案
專家觀點
產業觀察
總體組
需求組
技術與標準組
平臺組
安全組
測試床組
綜合
網絡
平臺
安全