中華人民共和國國民經濟和社會發展第十四個五年規劃和2035年遠景目標綱要 第三篇 加快發展現代產業體系 鞏固壯大實體經濟根基 第六篇 全面深化改革 構建高水平社會主義市場經濟體制 第二十六章 實現鞏固拓展脫貧攻堅成果同鄉村振興有效銜接 第十六篇 加快國防和軍隊現代化 實現富國和強軍相統一 第十七篇 加強社會主義民主法治建設 健全黨和國家監督制度 中華人民共和國國民經濟和社會發展第十四個五年(2021-2025年)規劃和2035年遠景目標綱要,根據《中共中央關于制定國民經濟和社會發展第十四個五年規劃和二〇三五年遠景目標的建議》編制,主要闡明國家戰略意圖,明確政府工作重點,引導規范市場主體行為,是我國開啟全面建設社會主義現代化國家新征程的宏偉藍圖,是全國各族人民共同的行動綱領。 “十四五”時期是我國全面建成小康社會、實現第一個百年奮斗目標之后,乘勢而上開啟全面建設社會主義現代化國家新征程、向第二個百年奮斗目標進軍的第一個五年。 我國進入新發展階段,發展基礎更加堅實,發展條件深刻變化,進一步發展面臨新的機遇和挑戰。 “十三五”時期是全面建成小康社會決勝階段。面對錯綜復雜的國際形勢、艱巨繁重的國內改革發展穩定任務特別是新冠肺炎疫情嚴重沖擊,以習近平同志為核心的黨中央不忘初心、牢記使命,團結帶領全黨全國各族人民砥礪前行、開拓創新,奮發有為推進黨和國家各項事業。全面深化改革取得重大突破,全面依法治國取得重大進展,全面從嚴治黨取得重大成果,國家治理體系和治理能力現代化加快推進,中國共產黨領導和我國社會主義制度優勢進一步彰顯。 經濟運行總體平穩,經濟結構持續優化,國內生產總值突破100萬億元。創新型國家建設成果豐碩,在載人航天、探月工程、深海工程、超級計算、量子信息、“復興號”高速列車、大飛機制造等領域取得一批重大科技成果。決戰脫貧攻堅取得全面勝利,5575萬農村貧困人口實現脫貧,困擾中華民族幾千年的絕對貧困問題得到歷史性解決,創造了人類減貧史上的奇跡。農業現代化穩步推進,糧食年產量連續穩定在1.3萬億斤以上。1億農業轉移人口和其他常住人口在城鎮落戶目標順利實現,區域重大戰略扎實推進。污染防治力度加大,主要污染物排放總量減少目標超額完成,資源利用效率顯著提升,生態環境明顯改善。金融風險處置取得重要階段性成果。對外開放持續擴大,共建“一帶一路”成果豐碩。人民生活水平顯著提高,教育公平和質量較大提升,高等教育進入普及化階段,城鎮新增就業超過6000萬人,建成世界上規模最大的社會保障體系,基本醫療保險覆蓋超過13億人,基本養老保險覆蓋近10億人,城鎮棚戶區住房改造開工超過2300萬套。新冠肺炎疫情防控取得重大戰略成果,應對突發事件能力和水平大幅提高。公共文化服務水平不斷提高,文化事業和文化產業繁榮發展。國防和軍隊建設水平大幅提升,軍隊組織形態實現重大變革。國家安全全面加強,社會保持和諧穩定。 “十三五”規劃目標任務勝利完成,我國經濟實力、科技實力、綜合國力和人民生活水平躍上新的大臺階,全面建成小康社會取得偉大歷史性成就,中華民族偉大復興向前邁出了新的一大步,社會主義中國以更加雄偉的身姿屹立于世界東方。 當前和今后一個時期,我國發展仍然處于重要戰略機遇期,但機遇和挑戰都有新的發展變化。當今世界正經歷百年未有之大變局,新一輪科技革命和產業變革深入發展,國際力量對比深刻調整,和平與發展仍然是時代主題,人類命運共同體理念深入人心。同時,國際環境日趨復雜,不穩定性不確定性明顯增加,新冠肺炎疫情影響廣泛深遠,世界經濟陷入低迷期,經濟全球化遭遇逆流,全球能源供需版圖深刻變革,國際經濟政治格局復雜多變,世界進入動蕩變革期,單邊主義、保護主義、霸權主義對世界和平與發展構成威脅。 我國已轉向高質量發展階段,制度優勢顯著,治理效能提升,經濟長期向好,物質基礎雄厚,人力資源豐富,市場空間廣闊,發展韌性強勁,社會大局穩定,繼續發展具有多方面優勢和條件。同時,我國發展不平衡不充分問題仍然突出,重點領域關鍵環節改革任務仍然艱巨,創新能力不適應高質量發展要求,農業基礎還不穩固,城鄉區域發展和收入分配差距較大,生態環保任重道遠,民生保障存在短板,社會治理還有弱項。 必須統籌中華民族偉大復興戰略全局和世界百年未有之大變局,深刻認識我國社會主要矛盾變化帶來的新特征新要求,深刻認識錯綜復雜的國際環境帶來的新矛盾新挑戰,增強機遇意識和風險意識,立足社會主義初級階段基本國情,保持戰略定力,辦好自己的事,認識和把握發展規律,發揚斗爭精神,增強斗爭本領,樹立底線思維,準確識變、科學應變、主動求變,善于在危機中育先機、于變局中開新局,抓住機遇,應對挑戰,趨利避害,奮勇前進。 “十四五”時期經濟社會發展,必須牢牢把握以下指導思想、原則和戰略導向。 高舉中國特色社會主義偉大旗幟,深入貫徹黨的十九大和十九屆二中、三中、四中、五中全會精神,堅持以馬克思列寧主義、毛澤東思想、鄧小平理論、“三個代表”重要思想、科學發展觀、習近平新時代中國特色社會主義思想為指導,全面貫徹黨的基本理論、基本路線、基本方略,統籌推進經濟建設、政治建設、文化建設、社會建設、生態文明建設的總體布局,協調推進全面建設社會主義現代化國家、全面深化改革、全面依法治國、全面從嚴治黨的戰略布局,堅定不移貫徹創新、協調、綠色、開放、共享的新發展理念,堅持穩中求進工作總基調,以推動高質量發展為主題,以深化供給側結構性改革為主線,以改革創新為根本動力,以滿足人民日益增長的美好生活需要為根本目的,統籌發展和安全,加快建設現代化經濟體系,加快構建以國內大循環為主體、國內國際雙循環相互促進的新發展格局,推進國家治理體系和治理能力現代化,實現經濟行穩致遠、社會安定和諧,為全面建設社會主義現代化國家開好局、起好步。 ——堅持黨的全面領導。堅持和完善黨領導經濟社會發展的體制機制,堅持和完善中國特色社會主義制度,不斷提高貫徹新發展理念、構建新發展格局能力和水平,為實現高質量發展提供根本保證。 ——堅持以人民為中心。堅持人民主體地位,堅持共同富裕方向,始終做到發展為了人民、發展依靠人民、發展成果由人民共享,維護人民根本利益,激發全體人民積極性、主動性、創造性,促進社會公平,增進民生福祉,不斷實現人民對美好生活的向往。 ——堅持新發展理念。把新發展理念完整、準確、全面貫穿發展全過程和各領域,構建新發展格局,切實轉變發展方式,推動質量變革、效率變革、動力變革,實現更高質量、更有效率、更加公平、更可持續、更為安全的發展。 ——堅持深化改革開放。堅定不移推進改革,堅定不移擴大開放,加強國家治理體系和治理能力現代化建設,破除制約高質量發展、高品質生活的體制機制障礙,強化有利于提高資源配置效率、有利于調動全社會積極性的重大改革開放舉措,持續增強發展動力和活力。 ——堅持系統觀念。加強前瞻性思考、全局性謀劃、戰略性布局、整體性推進,統籌國內國際兩個大局,辦好發展安全兩件大事,堅持全國一盤棋,更好發揮中央、地方和各方面積極性,著力固根基、揚優勢、補短板、強弱項,注重防范化解重大風險挑戰,實現發展質量、結構、規模、速度、效益、安全相統一。 “十四五”時期推動高質量發展,必須立足新發展階段、貫徹新發展理念、構建新發展格局。把握新發展階段是貫徹新發展理念、構建新發展格局的現實依據,貫徹新發展理念為把握新發展階段、構建新發展格局提供了行動指南,構建新發展格局則是應對新發展階段機遇和挑戰、貫徹新發展理念的戰略選擇。必須堅持深化供給側結構性改革,以創新驅動、高質量供給引領和創造新需求,提升供給體系的韌性和對國內需求的適配性。必須建立擴大內需的有效制度,加快培育完整內需體系,加強需求側管理,建設強大國內市場。必須堅定不移推進改革,破除制約經濟循環的制度障礙,推動生產要素循環流轉和生產、分配、流通、消費各環節有機銜接。必須堅定不移擴大開放,持續深化要素流動型開放,穩步拓展制度型開放,依托國內經濟循環體系形成對全球要素資源的強大引力場。必須強化國內大循環的主導作用,以國際循環提升國內大循環效率和水平,實現國內國際雙循環互促共進。 按照全面建設社會主義現代化國家的戰略安排,2035年遠景目標和“十四五”時期經濟社會發展主要目標如下。 展望2035年,我國將基本實現社會主義現代化。經濟實力、科技實力、綜合國力將大幅躍升,經濟總量和城鄉居民人均收入將再邁上新的大臺階,關鍵核心技術實現重大突破,進入創新型國家前列?;緦崿F新型工業化、信息化、城鎮化、農業現代化,建成現代化經濟體系?;緦崿F國家治理體系和治理能力現代化,人民平等參與、平等發展權利得到充分保障,基本建成法治國家、法治政府、法治社會。建成文化強國、教育強國、人才強國、體育強國、健康中國,國民素質和社會文明程度達到新高度,國家文化軟實力顯著增強。廣泛形成綠色生產生活方式,碳排放達峰后穩中有降,生態環境根本好轉,美麗中國建設目標基本實現。形成對外開放新格局,參與國際經濟合作和競爭新優勢明顯增強。人均國內生產總值達到中等發達國家水平,中等收入群體顯著擴大,基本公共服務實現均等化,城鄉區域發展差距和居民生活水平差距顯著縮小。平安中國建設達到更高水平,基本實現國防和軍隊現代化。人民生活更加美好,人的全面發展、全體人民共同富裕取得更為明顯的實質性進展。 ——經濟發展取得新成效。發展是解決我國一切問題的基礎和關鍵,發展必須堅持新發展理念,在質量效益明顯提升的基礎上實現經濟持續健康發展,增長潛力充分發揮,國內生產總值年均增長保持在合理區間、各年度視情提出,全員勞動生產率增長高于國內生產總值增長,國內市場更加強大,經濟結構更加優化,創新能力顯著提升,全社會研發經費投入年均增長7%以上、力爭投入強度高于“十三五”時期實際,產業基礎高級化、產業鏈現代化水平明顯提高,農業基礎更加穩固,城鄉區域發展協調性明顯增強,常住人口城鎮化率提高到65%,現代化經濟體系建設取得重大進展。 ——改革開放邁出新步伐。社會主義市場經濟體制更加完善,高標準市場體系基本建成,市場主體更加充滿活力,產權制度改革和要素市場化配置改革取得重大進展,公平競爭制度更加健全,更高水平開放型經濟新體制基本形成。 ——社會文明程度得到新提高。社會主義核心價值觀深入人心,人民思想道德素質、科學文化素質和身心健康素質明顯提高,公共文化服務體系和文化產業體系更加健全,人民精神文化生活日益豐富,中華文化影響力進一步提升,中華民族凝聚力進一步增強。 ——生態文明建設實現新進步。國土空間開發保護格局得到優化,生產生活方式綠色轉型成效顯著,能源資源配置更加合理、利用效率大幅提高,單位國內生產總值能源消耗和二氧化碳排放分別降低13.5%、18%,主要污染物排放總量持續減少,森林覆蓋率提高到24.1%,生態環境持續改善,生態安全屏障更加牢固,城鄉人居環境明顯改善。 ——民生福祉達到新水平。實現更加充分更高質量就業,城鎮調查失業率控制在5.5%以內,居民人均可支配收入增長與國內生產總值增長基本同步,分配結構明顯改善,基本公共服務均等化水平明顯提高,全民受教育程度不斷提升,勞動年齡人口平均受教育年限提高到11.3年,多層次社會保障體系更加健全,基本養老保險參保率提高到95%,衛生健康體系更加完善,人均預期壽命提高1歲,脫貧攻堅成果鞏固拓展,鄉村振興戰略全面推進,全體人民共同富裕邁出堅實步伐。 ——國家治理效能得到新提升。社會主義民主法治更加健全,社會公平正義進一步彰顯,國家行政體系更加完善,政府作用更好發揮,行政效率和公信力顯著提升,社會治理特別是基層治理水平明顯提高,防范化解重大風險體制機制不斷健全,突發公共事件應急處置能力顯著增強,自然災害防御水平明顯提升,發展安全保障更加有力,國防和軍隊現代化邁出重大步伐。 堅持創新在我國現代化建設全局中的核心地位,把科技自立自強作為國家發展的戰略支撐,面向世界科技前沿、面向經濟主戰場、面向國家重大需求、面向人民生命健康,深入實施科教興國戰略、人才強國戰略、創新驅動發展戰略,完善國家創新體系,加快建設科技強國。 制定科技強國行動綱要,健全社會主義市場經濟條件下新型舉國體制,打好關鍵核心技術攻堅戰,提高創新鏈整體效能。 以國家戰略性需求為導向推進創新體系優化組合,加快構建以國家實驗室為引領的戰略科技力量。聚焦量子信息、光子與微納電子、網絡通信、人工智能、生物醫藥、現代能源系統等重大創新領域組建一批國家實驗室,重組國家重點實驗室,形成結構合理、運行高效的實驗室體系。優化提升國家工程研究中心、國家技術創新中心等創新基地。推進科研院所、高等院校和企業科研力量優化配置和資源共享。支持發展新型研究型大學、新型研發機構等新型創新主體,推動投入主體多元化、管理制度現代化、運行機制市場化、用人機制靈活化。 在事關國家安全和發展全局的基礎核心領域,制定實施戰略性科學計劃和科學工程。瞄準人工智能、量子信息、集成電路、生命健康、腦科學、生物育種、空天科技、深地深海等前沿領域,實施一批具有前瞻性、戰略性的國家重大科技項目。從國家急迫需要和長遠需求出發,集中優勢資源攻關新發突發傳染病和生物安全風險防控、醫藥和醫療設備、關鍵元器件零部件和基礎材料、油氣勘探開發等領域關鍵核心技術。 強化應用研究帶動,鼓勵自由探索,制定實施基礎研究十年行動方案,重點布局一批基礎學科研究中心。加大基礎研究財政投入力度、優化支出結構,對企業投入基礎研究實行稅收優惠,鼓勵社會以捐贈和建立基金等方式多渠道投入,形成持續穩定投入機制,基礎研究經費投入占研發經費投入比重提高到8%以上。建立健全符合科學規律的評價體系和激勵機制,對基礎研究探索實行長周期評價,創造有利于基礎研究的良好科研生態。 支持北京、上海、粵港澳大灣區形成國際科技創新中心,建設北京懷柔、上海張江、大灣區、安徽合肥綜合性國家科學中心,支持有條件的地方建設區域科技創新中心。強化國家自主創新示范區、高新技術產業開發區、經濟技術開發區等創新功能。適度超前布局國家重大科技基礎設施,提高共享水平和使用效率。集約化建設自然科技資源庫、國家野外科學觀測研究站(網)和科學大數據中心。加強高端科研儀器設備研發制造。構建國家科研論文和科技信息高端交流平臺。 完善技術創新市場導向機制,強化企業創新主體地位,促進各類創新要素向企業集聚,形成以企業為主體、市場為導向、產學研用深度融合的技術創新體系。 實施更大力度的研發費用加計扣除、高新技術企業稅收優惠等普惠性政策。拓展優化首臺(套)重大技術裝備保險補償和激勵政策,發揮重大工程牽引示范作用,運用政府采購政策支持創新產品和服務。通過完善標準、質量和競爭規制等措施,增強企業創新動力。健全鼓勵國有企業研發的考核制度,設立獨立核算、免于增值保值考核、容錯糾錯的研發準備金制度,確保中央國有工業企業研發支出年增長率明顯超過全國平均水平。完善激勵科技型中小企業創新的稅收優惠政策。 集中力量整合提升一批關鍵共性技術平臺,支持行業龍頭企業聯合高等院校、科研院所和行業上下游企業共建國家產業創新中心,承擔國家重大科技項目。支持有條件企業聯合轉制科研院所組建行業研究院,提供公益性共性技術服務。打造新型共性技術平臺,解決跨行業跨領域關鍵共性技術問題。發揮大企業引領支撐作用,支持創新型中小微企業成長為創新重要發源地,推動產業鏈上中下游、大中小企業融通創新。鼓勵有條件地方依托產業集群創辦混合所有制產業技術研究院,服務區域關鍵共性技術研發。 推動國家科研平臺、科技報告、科研數據進一步向企業開放,創新科技成果轉化機制,鼓勵將符合條件的由財政資金支持形成的科技成果許可給中小企業使用。推進創新創業機構改革,建設專業化市場化技術轉移機構和技術經理人隊伍。完善金融支持創新體系,鼓勵金融機構發展知識產權質押融資、科技保險等科技金融產品,開展科技成果轉化貸款風險補償試點。暢通科技型企業國內上市融資渠道,增強科創板“硬科技”特色,提升創業板服務成長型創新創業企業功能,鼓勵發展天使投資、創業投資,更好發揮創業投資引導基金和私募股權基金作用。 貫徹尊重勞動、尊重知識、尊重人才、尊重創造方針,深化人才發展體制機制改革,全方位培養、引進、用好人才,充分發揮人才第一資源的作用。 遵循人才成長規律和科研活動規律,培養造就更多國際一流的戰略科技人才、科技領軍人才和創新團隊,培養具有國際競爭力的青年科技人才后備軍,注重依托重大科技任務和重大創新基地培養發現人才,支持設立博士后創新崗位。加強創新型、應用型、技能型人才培養,實施知識更新工程、技能提升行動,壯大高水平工程師和高技能人才隊伍。加強基礎學科拔尖學生培養,建設數理化生等基礎學科基地和前沿科學中心。實行更加開放的人才政策,構筑集聚國內外優秀人才的科研創新高地。完善外籍高端人才和專業人才來華工作、科研、交流的停居留政策,完善外國人在華永久居留制度,探索建立技術移民制度。健全薪酬福利、子女教育、社會保障、稅收優惠等制度,為海外科學家在華工作提供具有國際競爭力和吸引力的環境。 完善人才評價和激勵機制,健全以創新能力、質量、實效、貢獻為導向的科技人才評價體系,構建充分體現知識、技術等創新要素價值的收益分配機制。選好用好領軍人才和拔尖人才,賦予更大技術路線決定權和經費使用權。全方位為科研人員松綁,拓展科研管理“綠色通道”。實行以增加知識價值為導向的分配政策,完善科研人員職務發明成果權益分享機制,探索賦予科研人員職務科技成果所有權或長期使用權,提高科研人員收益分享比例。深化院士制度改革。 大力弘揚新時代科學家精神,強化科研誠信建設,健全科技倫理體系。依法保護企業家的財產權和創新收益,發揮企業家在把握創新方向、凝聚人才、籌措資金等方面重要作用。推進創新創業創造向縱深發展,優化雙創示范基地建設布局。倡導敬業、精益、專注、寬容失敗的創新創業文化,完善試錯容錯糾錯機制。弘揚科學精神和工匠精神,廣泛開展科學普及活動,加強青少年科學興趣引導和培養,形成熱愛科學、崇尚創新的社會氛圍,提高全民科學素質。 深入推進科技體制改革,完善國家科技治理體系,優化國家科技計劃體系和運行機制,推動重點領域項目、基地、人才、資金一體化配置。 加快科技管理職能轉變,強化規劃政策引導和創新環境營造,減少分錢分物定項目等直接干預。整合財政科研投入體制,重點投向戰略性關鍵性領域,改變部門分割、小而散的狀態。改革重大科技項目立項和組織管理方式,給予科研單位和科研人員更多自主權,推行技術總師負責制,實行“揭榜掛帥”、“賽馬”等制度,健全獎補結合的資金支持機制。健全科技評價機制,完善自由探索型和任務導向型科技項目分類評價制度,建立非共識科技項目的評價機制,優化科技獎勵項目。建立健全科研機構現代院所制度,支持科研事業單位試行更靈活的編制、崗位、薪酬等管理制度。建立健全高等院校、科研機構、企業間創新資源自由有序流動機制。深入推進全面創新改革試驗。 實施知識產權強國戰略,實行嚴格的知識產權保護制度,完善知識產權相關法律法規,加快新領域新業態知識產權立法。加強知識產權司法保護和行政執法,健全仲裁、調解、公證和維權援助體系,健全知識產權侵權懲罰性賠償制度,加大損害賠償力度。優化專利資助獎勵政策和考核評價機制,更好保護和激勵高價值專利,培育專利密集型產業。改革國有知識產權歸屬和權益分配機制,擴大科研機構和高等院校知識產權處置自主權。完善無形資產評估制度,形成激勵與監管相協調的管理機制。構建知識產權保護運用公共服務平臺。 實施更加開放包容、互惠共享的國際科技合作戰略,更加主動融入全球創新網絡。務實推進全球疫情防控和公共衛生等領域國際科技合作,聚焦氣候變化、人類健康等問題加強同各國科研人員聯合研發。主動設計和牽頭發起國際大科學計劃和大科學工程,發揮科學基金獨特作用。加大國家科技計劃對外開放力度,啟動一批重大科技合作項目,研究設立面向全球的科學研究基金,實施科學家交流計劃。支持在我國境內設立國際科技組織、外籍科學家在我國科技學術組織任職。 第三篇 加快發展現代產業體系 鞏固壯大實體經濟根基 堅持把發展經濟著力點放在實體經濟上,加快推進制造強國、質量強國建設,促進先進制造業和現代服務業深度融合,強化基礎設施支撐引領作用,構建實體經濟、科技創新、現代金融、人力資源協同發展的現代產業體系。 堅持自主可控、安全高效,推進產業基礎高級化、產業鏈現代化,保持制造業比重基本穩定,增強制造業競爭優勢,推動制造業高質量發展。 實施產業基礎再造工程,加快補齊基礎零部件及元器件、基礎軟件、基礎材料、基礎工藝和產業技術基礎等瓶頸短板。依托行業龍頭企業,加大重要產品和關鍵核心技術攻關力度,加快工程化產業化突破。實施重大技術裝備攻關工程,完善激勵和風險補償機制,推動首臺(套)裝備、首批次材料、首版次軟件示范應用。健全產業基礎支撐體系,在重點領域布局一批國家制造業創新中心,完善國家質量基礎設施,建設生產應用示范平臺和標準計量、認證認可、檢驗檢測、試驗驗證等產業技術基礎公共服務平臺,完善技術、工藝等工業基礎數據庫。 堅持經濟性和安全性相結合,補齊短板、鍛造長板,分行業做好供應鏈戰略設計和精準施策,形成具有更強創新力、更高附加值、更安全可靠的產業鏈供應鏈。推進制造業補鏈強鏈,強化資源、技術、裝備支撐,加強國際產業安全合作,推動產業鏈供應鏈多元化。立足產業規模優勢、配套優勢和部分領域先發優勢,鞏固提升高鐵、電力裝備、新能源、船舶等領域全產業鏈競爭力,從符合未來產業變革方向的整機產品入手打造戰略性全局性產業鏈。優化區域產業鏈布局,引導產業鏈關鍵環節留在國內,強化中西部和東北地區承接產業轉移能力建設。實施應急產品生產能力儲備工程,建設區域性應急物資生產保障基地。實施領航企業培育工程,培育一批具有生態主導力和核心競爭力的龍頭企業。推動中小企業提升專業化優勢,培育專精特新“小巨人”企業和制造業單項冠軍企業。加強技術經濟安全評估,實施產業競爭力調查和評價工程。 深入實施智能制造和綠色制造工程,發展服務型制造新模式,推動制造業高端化智能化綠色化。培育先進制造業集群,推動集成電路、航空航天、船舶與海洋工程裝備、機器人、先進軌道交通裝備、先進電力裝備、工程機械、高端數控機床、醫藥及醫療設備等產業創新發展。改造提升傳統產業,推動石化、鋼鐵、有色、建材等原材料產業布局優化和結構調整,擴大輕工、紡織等優質產品供給,加快化工、造紙等重點行業企業改造升級,完善綠色制造體系。深入實施增強制造業核心競爭力和技術改造專項,鼓勵企業應用先進適用技術、加強設備更新和新產品規?;瘧?。建設智能制造示范工廠,完善智能制造標準體系。深入實施質量提升行動,推動制造業產品“增品種、提品質、創品牌”。 強化要素保障和高效服務,鞏固拓展減稅降費成果,降低企業生產經營成本,提升制造業根植性和競爭力。推動工業用地提容增效,推廣新型產業用地模式。擴大制造業中長期貸款、信用貸款規模,增加技改貸款,推動股權投資、債券融資等向制造業傾斜。允許制造業企業全部參與電力市場化交易,規范和降低港口航運、公路鐵路運輸等物流收費,全面清理規范涉企收費。建立制造業重大項目全周期服務機制和企業家參與涉企政策制定制度,支持建設中小企業信息、技術、進出口和數字化轉型綜合性服務平臺。 
第九章 發展壯大戰略性新興產業
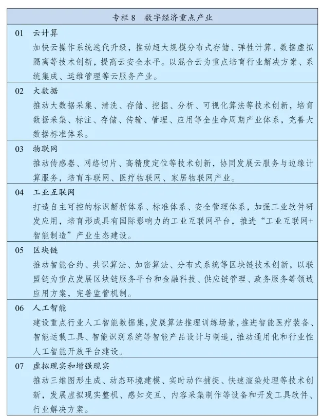
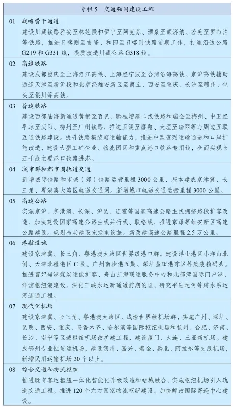
著眼于搶占未來產業發展先機,培育先導性和支柱性產業,推動戰略性新興產業融合化、集群化、生態化發展,戰略性新興產業增加值占GDP比重超過17%。 聚焦新一代信息技術、生物技術、新能源、新材料、高端裝備、新能源汽車、綠色環保以及航空航天、海洋裝備等戰略性新興產業,加快關鍵核心技術創新應用,增強要素保障能力,培育壯大產業發展新動能。推動生物技術和信息技術融合創新,加快發展生物醫藥、生物育種、生物材料、生物能源等產業,做大做強生物經濟。深化北斗系統推廣應用,推動北斗產業高質量發展。深入推進國家戰略性新興產業集群發展工程,健全產業集群組織管理和專業化推進機制,建設創新和公共服務綜合體,構建一批各具特色、優勢互補、結構合理的戰略性新興產業增長引擎。鼓勵技術創新和企業兼并重組,防止低水平重復建設。發揮產業投資基金引導作用,加大融資擔保和風險補償力度。 在類腦智能、量子信息、基因技術、未來網絡、深海空天開發、氫能與儲能等前沿科技和產業變革領域,組織實施未來產業孵化與加速計劃,謀劃布局一批未來產業。在科教資源優勢突出、產業基礎雄厚的地區,布局一批國家未來產業技術研究院,加強前沿技術多路徑探索、交叉融合和顛覆性技術供給。實施產業跨界融合示范工程,打造未來技術應用場景,加速形成若干未來產業。 聚焦產業轉型升級和居民消費升級需要,擴大服務業有效供給,提高服務效率和服務品質,構建優質高效、結構優化、競爭力強的服務產業新體系。 以服務制造業高質量發展為導向,推動生產性服務業向專業化和價值鏈高端延伸。聚焦提高產業創新力,加快發展研發設計、工業設計、商務咨詢、檢驗檢測認證等服務。聚焦提高要素配置效率,推動供應鏈金融、信息數據、人力資源等服務創新發展。聚焦增強全產業鏈優勢,提高現代物流、采購分銷、生產控制、運營管理、售后服務等發展水平。推動現代服務業與先進制造業、現代農業深度融合,深化業務關聯、鏈條延伸、技術滲透,支持智能制造系統解決方案、流程再造等新型專業化服務機構發展。培育具有國際競爭力的服務企業。 以提升便利度和改善服務體驗為導向,推動生活性服務業向高品質和多樣化升級。加快發展健康、養老、托育、文化、旅游、體育、物業等服務業,加強公益性、基礎性服務業供給,擴大覆蓋全生命期的各類服務供給。持續推動家政服務業提質擴容,與智慧社區、養老托育等融合發展。鼓勵商貿流通業態與模式創新,推進數字化智能化改造和跨界融合,線上線下全渠道滿足消費需求。加快完善養老、家政等服務標準,健全生活性服務業認證認可制度,推動生活性服務業誠信化職業化發展。 擴大服務業對內對外開放,進一步放寬市場準入,全面清理不合理的限制條件,鼓勵社會力量擴大多元化多層次服務供給。完善支持服務業發展的政策體系,創新適應服務新業態新模式和產業融合發展需要的土地、財稅、金融、價格等政策。健全服務質量標準體系,強化標準貫徹執行和推廣。加快制定重點服務領域監管目錄、流程和標準,構建高效協同的服務業監管體系。完善服務領域人才職稱評定制度,鼓勵從業人員參加職業技能培訓和鑒定。深入推進服務業綜合改革試點和擴大開放。 統籌推進傳統基礎設施和新型基礎設施建設,打造系統完備、高效實用、智能綠色、安全可靠的現代化基礎設施體系。 圍繞強化數字轉型、智能升級、融合創新支撐,布局建設信息基礎設施、融合基礎設施、創新基礎設施等新型基礎設施。建設高速泛在、天地一體、集成互聯、安全高效的信息基礎設施,增強數據感知、傳輸、存儲和運算能力。加快5G網絡規?;渴?,用戶普及率提高到56%,推廣升級千兆光纖網絡。前瞻布局6G網絡技術儲備。擴容骨干網互聯節點,新設一批國際通信出入口,全面推進互聯網協議第六版(IPv6)商用部署。實施中西部地區中小城市基礎網絡完善工程。推動物聯網全面發展,打造支持固移融合、寬窄結合的物聯接入能力。加快構建全國一體化大數據中心體系,強化算力統籌智能調度,建設若干國家樞紐節點和大數據中心集群,建設E級和10E級超級計算中心。積極穩妥發展工業互聯網和車聯網。打造全球覆蓋、高效運行的通信、導航、遙感空間基礎設施體系,建設商業航天發射場。加快交通、能源、市政等傳統基礎設施數字化改造,加強泛在感知、終端聯網、智能調度體系建設。發揮市場主導作用,打通多元化投資渠道,構建新型基礎設施標準體系。 建設現代化綜合交通運輸體系,推進各種運輸方式一體化融合發展,提高網絡效應和運營效率。完善綜合運輸大通道,加強出疆入藏、中西部地區、沿江沿海沿邊戰略骨干通道建設,有序推進能力緊張通道升級擴容,加強與周邊國家互聯互通。構建快速網,基本貫通“八縱八橫”高速鐵路,提升國家高速公路網絡質量,加快建設世界級港口群和機場群。完善干線網,加快普速鐵路建設和既有鐵路電氣化改造,優化鐵路客貨布局,推進普通國省道瓶頸路段貫通升級,推動內河高等級航道擴能升級,穩步建設支線機場、通用機場和貨運機場,積極發展通用航空。加強郵政設施建設,實施快遞“進村進廠出?!惫こ?。推進城市群都市圈交通一體化,加快城際鐵路、市域(郊)鐵路建設,構建高速公路環線系統,有序推進城市軌道交通發展。提高交通通達深度,推動區域性鐵路建設,加快沿邊抵邊公路建設,繼續推進“四好農村路”建設,完善道路安全設施。構建多層級、一體化綜合交通樞紐體系,優化樞紐場站布局、促進集約綜合開發,完善集疏運系統,發展旅客聯程運輸和貨物多式聯運,推廣全程“一站式”、“一單制”服務。推進中歐班列集結中心建設。深入推進鐵路企業改革,全面深化空管體制改革,推動公路收費制度和養護體制改革。 推進能源革命,建設清潔低碳、安全高效的能源體系,提高能源供給保障能力。加快發展非化石能源,堅持集中式和分布式并舉,大力提升風電、光伏發電規模,加快發展東中部分布式能源,有序發展海上風電,加快西南水電基地建設,安全穩妥推動沿海核電建設,建設一批多能互補的清潔能源基地,非化石能源占能源消費總量比重提高到20%左右。推動煤炭生產向資源富集地區集中,合理控制煤電建設規模和發展節奏,推進以電代煤。有序放開油氣勘探開發市場準入,加快深海、深層和非常規油氣資源利用,推動油氣增儲上產。因地制宜開發利用地熱能。提高特高壓輸電通道利用率。加快電網基礎設施智能化改造和智能微電網建設,提高電力系統互補互濟和智能調節能力,加強源網荷儲銜接,提升清潔能源消納和存儲能力,提升向邊遠地區輸配電能力,推進煤電靈活性改造,加快抽水蓄能電站建設和新型儲能技術規?;瘧?。完善煤炭跨區域運輸通道和集疏運體系,加快建設天然氣主干管道,完善油氣互聯互通網絡。 立足流域整體和水資源空間均衡配置,加強跨行政區河流水系治理保護和骨干工程建設,強化大中小微水利設施協調配套,提升水資源優化配置和水旱災害防御能力。堅持節水優先,完善水資源配置體系,建設水資源配置骨干項目,加強重點水源和城市應急備用水源工程建設。實施防洪提升工程,解決防汛薄弱環節,加快防洪控制性樞紐工程建設和中小河流治理、病險水庫除險加固,全面推進堤防和蓄滯洪區建設。加強水源涵養區保護修復,加大重點河湖保護和綜合治理力度,恢復水清岸綠的水生態體系。 堅持擴大內需這個戰略基點,加快培育完整內需體系,把實施擴大內需戰略同深化供給側結構性改革有機結合起來,以創新驅動、高質量供給引領和創造新需求,加快構建以國內大循環為主體、國內國際雙循環相互促進的新發展格局。 依托強大國內市場,貫通生產、分配、流通、消費各環節,形成需求牽引供給、供給創造需求的更高水平動態平衡,促進國民經濟良性循環。 深化供給側結構性改革,提高供給適應引領創造新需求能力。適應個性化、差異化、品質化消費需求,推動生產模式和產業組織方式創新,持續擴大優質消費品、中高端產品供給和教育、醫療、養老等服務供給,提升產品服務質量和客戶滿意度,推動供需協調匹配。優化提升供給結構,促進農業、制造業、服務業、能源資源等產業協調發展。完善產業配套體系,加快自然壟斷行業競爭性環節市場化,實現上下游、產供銷有效銜接。健全市場化法治化化解過剩產能長效機制,完善企業兼并重組法律法規和配套政策。建立健全質量分級制度,加快標準升級迭代和國際標準轉化應用。開展中國品牌創建行動,保護發展中華老字號,提升自主品牌影響力和競爭力,率先在化妝品、服裝、家紡、電子產品等消費品領域培育一批高端品牌。 破除制約要素合理流動的堵點,矯正資源要素失衡錯配,從源頭上暢通國民經濟循環。提高金融服務實體經濟能力,健全實體經濟中長期資金供給制度安排,創新直達實體經濟的金融產品和服務,增強多層次資本市場融資功能。實施房地產市場平穩健康發展長效機制,促進房地產與實體經濟均衡發展。有效提升勞動者技能,提高就業質量和收入水平,形成人力資本提升和產業轉型升級良性循環。健全城鄉要素自由流動機制,構建區域產業梯度轉移格局,促進城鄉區域良性互動。 深化流通體制改革,暢通商品服務流通渠道,提升流通效率,降低全社會交易成本。加快構建國內統一大市場,對標國際先進規則和最佳實踐優化市場環境,促進不同地區和行業標準、規則、政策協調統一,有效破除地方保護、行業壟斷和市場分割。建設現代物流體系,加快發展冷鏈物流,統籌物流樞紐設施、骨干線路、區域分撥中心和末端配送節點建設,完善國家物流樞紐、骨干冷鏈物流基地設施條件,健全縣鄉村三級物流配送體系,發展高鐵快運等鐵路快捷貨運產品,加強國際航空貨運能力建設,提升國際海運競爭力。優化國際物流通道,加快形成內外聯通、安全高效的物流網絡。完善現代商貿流通體系,培育一批具有全球競爭力的現代流通企業,支持便利店、農貿市場等商貿流通設施改造升級,發展無接觸交易服務,加強商貿流通標準化建設和綠色發展。加快建立儲備充足、反應迅速、抗沖擊能力強的應急物流體系。 保持合理的財政支出力度和赤字率水平,完善減稅降費政策,構建有利于企業擴大投資、增加研發投入、調節收入分配、減輕消費者負擔的稅收制度。保持流動性合理充裕,保持貨幣供應量和社會融資規模增速同名義經濟增速基本匹配,創新結構性政策工具,引導金融機構加大對重點領域和薄弱環節支持力度,規范發展消費信貸。推動產業政策向普惠化和功能性轉型,強化競爭政策基礎性地位,支持技術創新和結構升級。健全與經濟發展水平相適應的收入分配、社會保障和公共服務制度。 立足國內大循環,協同推進強大國內市場和貿易強國建設,形成全球資源要素強大引力場,促進內需和外需、進口和出口、引進外資和對外投資協調發展,加快培育參與國際合作和競爭新優勢。 完善內外貿一體化調控體系,促進內外貿法律法規、監管體制、經營資質、質量標準、檢驗檢疫、認證認可等相銜接,推進同線同標同質。降低進口關稅和制度性成本,擴大優質消費品、先進技術、重要設備、能源資源等進口,促進進口來源多元化。完善出口政策,優化出口商品質量和結構,穩步提高出口附加值。優化國際市場布局,引導企業深耕傳統出口市場、拓展新興市場,擴大與周邊國家貿易規模,穩定國際市場份額。推動加工貿易轉型升級,深化外貿轉型升級基地、海關特殊監管區域、貿易促進平臺、國際營銷服務網絡建設,加快發展跨境電商、市場采購貿易等新模式,鼓勵建設海外倉,保障外貿產業鏈供應鏈暢通運轉。創新發展服務貿易,推進服務貿易創新發展試點開放平臺建設,提升貿易數字化水平。實施貿易投資融合工程。辦好中國國際進口博覽會、中國進出口商品交易會、中國國際服務貿易交易會等展會。 堅持引進來和走出去并重,以高水平雙向投資高效利用全球資源要素和市場空間,完善產業鏈供應鏈保障機制,推動產業競爭力提升。更大力度吸引和利用外資,有序推進電信、互聯網、教育、文化、醫療等領域相關業務開放。全面優化外商投資服務,加強外商投資促進和保護,發揮重大外資項目示范效應,支持外資加大中高端制造、高新技術、傳統制造轉型升級、現代服務等領域和中西部地區投資,支持外資企業設立研發中心和參與承擔國家科技計劃項目。鼓勵外資企業利潤再投資。堅持企業主體,創新境外投資方式,優化境外投資結構和布局,提升風險防范能力和收益水平。完善境外生產服務網絡和流通體系,加快金融、咨詢、會計、法律等生產性服務業國際化發展,推動中國產品、服務、技術、品牌、標準走出去。支持企業融入全球產業鏈供應鏈,提高跨國經營能力和水平。引導企業加強合規管理,防范化解境外政治、經濟、安全等各類風險。推進多雙邊投資合作機制建設,健全促進和保障境外投資政策和服務體系,推動境外投資立法。 深入實施擴大內需戰略,增強消費對經濟發展的基礎性作用和投資對優化供給結構的關鍵性作用,建設消費和投資需求旺盛的強大國內市場。 順應居民消費升級趨勢,把擴大消費同改善人民生活品質結合起來,促進消費向綠色、健康、安全發展,穩步提高居民消費水平。提升傳統消費,加快推動汽車等消費品由購買管理向使用管理轉變,健全強制報廢制度和廢舊家電、消費電子等耐用消費品回收處理體系,促進住房消費健康發展。培育新型消費,發展信息消費、數字消費、綠色消費,鼓勵定制、體驗、智能、時尚消費等新模式新業態發展。發展服務消費,放寬服務消費領域市場準入,推動教育培訓、醫療健康、養老托育、文旅體育等消費提質擴容,加快線上線下融合發展。適當增加公共消費,提高公共服務支出效率。擴大節假日消費,完善節假日制度,全面落實帶薪休假制度。培育建設國際消費中心城市,打造一批區域消費中心。完善城鄉融合消費網絡,擴大電子商務進農村覆蓋面,改善縣域消費環境,推動農村消費梯次升級。完善市內免稅店政策,規劃建設一批中國特色市內免稅店。采取增加居民收入與減負并舉等措施,不斷擴大中等收入群體,持續釋放消費潛力。強化消費者權益保護,完善質量標準和后評價體系,健全缺陷產品召回、產品傷害監測、產品質量擔保等制度,完善多元化消費維權機制和糾紛解決機制。 優化投資結構,提高投資效率,保持投資合理增長。加快補齊基礎設施、市政工程、農業農村、公共安全、生態環保、公共衛生、物資儲備、防災減災、民生保障等領域短板,推動企業設備更新和技術改造,擴大戰略性新興產業投資。推進既促消費惠民生又調結構增后勁的新型基礎設施、新型城鎮化、交通水利等重大工程建設。面向服務國家重大戰略,實施川藏鐵路、西部陸海新通道、國家水網、雅魯藏布江下游水電開發、星際探測、北斗產業化等重大工程,推進重大科研設施、重大生態系統保護修復、公共衛生應急保障、重大引調水、防洪減災、送電輸氣、沿邊沿江沿海交通等一批強基礎、增功能、利長遠的重大項目建設。深化投融資體制改革,發揮政府投資撬動作用,激發民間投資活力,形成市場主導的投資內生增長機制。健全項目謀劃、儲備、推進機制,加大資金、用地等要素保障力度,加快投資項目落地見效。規范有序推進政府和社會資本合作(PPP),推動基礎設施領域不動產投資信托基金(REITs)健康發展,有效盤活存量資產,形成存量資產和新增投資的良性循環。 迎接數字時代,激活數據要素潛能,推進網絡強國建設,加快建設數字經濟、數字社會、數字政府,以數字化轉型整體驅動生產方式、生活方式和治理方式變革。 充分發揮海量數據和豐富應用場景優勢,促進數字技術與實體經濟深度融合,賦能傳統產業轉型升級,催生新產業新業態新模式,壯大經濟發展新引擎。 聚焦高端芯片、操作系統、人工智能關鍵算法、傳感器等關鍵領域,加快推進基礎理論、基礎算法、裝備材料等研發突破與迭代應用。加強通用處理器、云計算系統和軟件核心技術一體化研發。加快布局量子計算、量子通信、神經芯片、DNA存儲等前沿技術,加強信息科學與生命科學、材料等基礎學科的交叉創新,支持數字技術開源社區等創新聯合體發展,完善開源知識產權和法律體系,鼓勵企業開放軟件源代碼、硬件設計和應用服務。 培育壯大人工智能、大數據、區塊鏈、云計算、網絡安全等新興數字產業,提升通信設備、核心電子元器件、關鍵軟件等產業水平。構建基于5G的應用場景和產業生態,在智能交通、智慧物流、智慧能源、智慧醫療等重點領域開展試點示范。鼓勵企業開放搜索、電商、社交等數據,發展第三方大數據服務產業。促進共享經濟、平臺經濟健康發展。 實施“上云用數賦智”行動,推動數據賦能全產業鏈協同轉型。在重點行業和區域建設若干國際水準的工業互聯網平臺和數字化轉型促進中心,深化研發設計、生產制造、經營管理、市場服務等環節的數字化應用,培育發展個性定制、柔性制造等新模式,加快產業園區數字化改造。深入推進服務業數字化轉型,培育眾包設計、智慧物流、新零售等新增長點。加快發展智慧農業,推進農業生產經營和管理服務數字化改造。
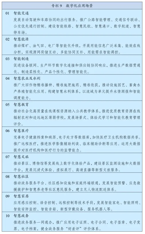
適應數字技術全面融入社會交往和日常生活新趨勢,促進公共服務和社會運行方式創新,構筑全民暢享的數字生活。 聚焦教育、醫療、養老、撫幼、就業、文體、助殘等重點領域,推動數字化服務普惠應用,持續提升群眾獲得感。推進學校、醫院、養老院等公共服務機構資源數字化,加大開放共享和應用力度。推進線上線下公共服務共同發展、深度融合,積極發展在線課堂、互聯網醫院、智慧圖書館等,支持高水平公共服務機構對接基層、邊遠和欠發達地區,擴大優質公共服務資源輻射覆蓋范圍。加強智慧法院建設。鼓勵社會力量參與“互聯網+公共服務”,創新提供服務模式和產品。 以數字化助推城鄉發展和治理模式創新,全面提高運行效率和宜居度。分級分類推進新型智慧城市建設,將物聯網感知設施、通信系統等納入公共基礎設施統一規劃建設,推進市政公用設施、建筑等物聯網應用和智能化改造。完善城市信息模型平臺和運行管理服務平臺,構建城市數據資源體系,推進城市數據大腦建設。探索建設數字孿生城市。加快推進數字鄉村建設,構建面向農業農村的綜合信息服務體系,建立涉農信息普惠服務機制,推動鄉村管理服務數字化。 推動購物消費、居家生活、旅游休閑、交通出行等各類場景數字化,打造智慧共享、和睦共治的新型數字生活。推進智慧社區建設,依托社區數字化平臺和線下社區服務機構,建設便民惠民智慧服務圈,提供線上線下融合的社區生活服務、社區治理及公共服務、智能小區等服務。豐富數字生活體驗,發展數字家庭。加強全民數字技能教育和培訓,普及提升公民數字素養。加快信息無障礙建設,幫助老年人、殘疾人等共享數字生活。 將數字技術廣泛應用于政府管理服務,推動政府治理流程再造和模式優化,不斷提高決策科學性和服務效率。 建立健全國家公共數據資源體系,確保公共數據安全,推進數據跨部門、跨層級、跨地區匯聚融合和深度利用。健全數據資源目錄和責任清單制度,提升國家數據共享交換平臺功能,深化國家人口、法人、空間地理等基礎信息資源共享利用。擴大基礎公共信息數據安全有序開放,探索將公共數據服務納入公共服務體系,構建統一的國家公共數據開放平臺和開發利用端口,優先推動企業登記監管、衛生、交通、氣象等高價值數據集向社會開放。開展政府數據授權運營試點,鼓勵第三方深化對公共數據的挖掘利用。 加大政務信息化建設統籌力度,健全政務信息化項目清單,持續深化政務信息系統整合,布局建設執政能力、依法治國、經濟治理、市場監管、公共安全、生態環境等重大信息系統,提升跨部門協同治理能力。完善國家電子政務網絡,集約建設政務云平臺和數據中心體系,推進政務信息系統云遷移。加強政務信息化建設快速迭代,增強政務信息系統快速部署能力和彈性擴展能力。 全面推進政府運行方式、業務流程和服務模式數字化智能化。深化“互聯網+政務服務”,提升全流程一體化在線服務平臺功能。加快構建數字技術輔助政府決策機制,提高基于高頻大數據精準動態監測預測預警水平。強化數字技術在公共衛生、自然災害、事故災難、社會安全等突發公共事件應對中的運用,全面提升預警和應急處置能力。 堅持放管并重,促進發展與規范管理相統一,構建數字規則體系,營造開放、健康、安全的數字生態。 統籌數據開發利用、隱私保護和公共安全,加快建立數據資源產權、交易流通、跨境傳輸和安全保護等基礎制度和標準規范。建立健全數據產權交易和行業自律機制,培育規范的數據交易平臺和市場主體,發展數據資產評估、登記結算、交易撮合、爭議仲裁等市場運營體系。加強涉及國家利益、商業秘密、個人隱私的數據保護,加快推進數據安全、個人信息保護等領域基礎性立法,強化數據資源全生命周期安全保護。完善適用于大數據環境下的數據分類分級保護制度。加強數據安全評估,推動數據跨境安全有序流動。 構建與數字經濟發展相適應的政策法規體系。健全共享經濟、平臺經濟和新個體經濟管理規范,清理不合理的行政許可、資質資格事項,支持平臺企業創新發展、增強國際競爭力。依法依規加強互聯網平臺經濟監管,明確平臺企業定位和監管規則,完善壟斷認定法律規范,打擊壟斷和不正當競爭行為。探索建立無人駕駛、在線醫療、金融科技、智能配送等監管框架,完善相關法律法規和倫理審查規則。健全數字經濟統計監測體系。 健全國家網絡安全法律法規和制度標準,加強重要領域數據資源、重要網絡和信息系統安全保障。建立健全關鍵信息基礎設施保護體系,提升安全防護和維護政治安全能力。加強網絡安全風險評估和審查。加強網絡安全基礎設施建設,強化跨領域網絡安全信息共享和工作協同,提升網絡安全威脅發現、監測預警、應急指揮、攻擊溯源能力。加強網絡安全關鍵技術研發,加快人工智能安全技術創新,提升網絡安全產業綜合競爭力。加強網絡安全宣傳教育和人才培養。 推進網絡空間國際交流與合作,推動以聯合國為主渠道、以聯合國憲章為基本原則制定數字和網絡空間國際規則。推動建立多邊、民主、透明的全球互聯網治理體系,建立更加公平合理的網絡基礎設施和資源治理機制。積極參與數據安全、數字貨幣、數字稅等國際規則和數字技術標準制定。推動全球網絡安全保障合作機制建設,構建保護數據要素、處置網絡安全事件、打擊網絡犯罪的國際協調合作機制。向欠發達國家提供技術、設備、服務等數字援助,使各國共享數字時代紅利。積極推進網絡文化交流互鑒。 第六篇 全面深化改革 構建高水平社會主義市場經濟體制 堅持和完善社會主義基本經濟制度,充分發揮市場在資源配置中的決定性作用,更好發揮政府作用,推動有效市場和有為政府更好結合。 毫不動搖鞏固和發展公有制經濟,毫不動搖鼓勵、支持、引導非公有制經濟發展,培育更有活力、創造力和競爭力的市場主體。 圍繞服務國家戰略,堅持有進有退、有所為有所不為,加快國有經濟布局優化、結構調整和戰略性重組,增強國有經濟競爭力、創新力、控制力、影響力、抗風險能力,做強做優做大國有資本和國有企業。發揮國有經濟戰略支撐作用,推動國有經濟進一步聚焦戰略安全、產業引領、國計民生、公共服務等功能,調整盤活存量資產,優化增量資本配置,向關系國家安全、國民經濟命脈的重要行業集中,向提供公共服務、應急能力建設和公益性等關系國計民生的重要行業集中,向前瞻性戰略性新興產業集中。對充分競爭領域的國有經濟,強化資本收益目標和財務硬約束,增強流動性,完善國有資本優化配置機制。建立布局結構調整長效機制,動態發布國有經濟布局優化和結構調整指引。 堅持黨對國有企業的全面領導,促進加強黨的領導和完善公司治理相統一,加快建立權責法定、權責透明、協調運轉、有效制衡的公司治理機制。加強董事會建設,落實董事會職權,使董事會成為企業經營決策主體。按照完善治理、強化激勵、突出主業、提高效率的要求,深化國有企業混合所有制改革,深度轉換經營機制,對混合所有制企業探索實行有別于國有獨資、全資公司的治理機制和監管制度。推行經理層成員任期制和契約化管理,完善市場化薪酬分配機制,靈活開展多種形式的中長期激勵。 堅持授權與監管相結合、放活與管好相統一,大力推進國資監管理念、重點、方式等多方位轉變。優化管資本方式,全面實行清單管理,深入開展分類授權放權,注重通過法人治理結構履職,加強事中事后監管。深化國有資本投資、運營公司改革,科學合理界定政府及國資監管機構,國有資本投資、運營公司和所持股企業的權利邊界。健全協同高效的監督機制,嚴格責任追究,切實防止國有資產流失。加快推進經營性國有資產集中統一監管。 健全支持民營企業發展的法治環境、政策環境和市場環境,依法平等保護民營企業產權和企業家權益。保障民營企業依法平等使用資源要素、公開公平公正參與競爭、同等受到法律保護。進一步放寬民營企業市場準入,破除招投標等領域各種壁壘。創新金融支持民營企業政策工具,健全融資增信支持體系,對民營企業信用評級、發債一視同仁,降低綜合融資成本。完善促進中小微企業和個體工商戶發展的政策體系,加大稅費優惠和信貸支持力度。構建親清政商關系,建立規范化政企溝通渠道。健全防范和化解拖欠中小企業賬款長效機制。 鼓勵民營企業改革創新,提升經營能力和管理水平。引導有條件的民營企業建立現代企業制度。支持民營企業開展基礎研究和科技創新、參與關鍵核心技術研發和國家重大科技項目攻關。完善民營企業參與國家重大戰略實施機制。推動民營企業守法合規經營,鼓勵民營企業積極履行社會責任、參與社會公益和慈善事業。弘揚企業家精神,實施年輕一代民營企業家健康成長促進計劃。 實施高標準市場體系建設行動,健全市場體系基礎制度,堅持平等準入、公正監管、開放有序、誠信守法,形成高效規范、公平競爭的國內統一市場。 健全歸屬清晰、權責明確、保護嚴格、流轉順暢的現代產權制度。實施民法典,制修訂物權、債權、股權等產權法律法規,明晰產權歸屬、完善產權權能。健全以公平為原則的產權保護制度,依法平等保護國有、民營、外資等各種所有制企業產權。健全產權執法司法保護制度,完善涉企產權案件申訴、復核、重審等保護機制,推動涉企冤錯案件依法甄別糾正常態化機制化,暢通涉政府產權糾紛反映和處理渠道。加強數據、知識、環境等領域產權制度建設,健全自然資源資產產權制度和法律法規。 建立健全城鄉統一的建設用地市場,統籌推進農村土地征收、集體經營性建設用地入市、宅基地制度改革。改革土地計劃管理方式,賦予省級政府更大用地自主權,探索建立全國性的建設用地、補充耕地指標跨區域交易機制。建立不同產業用地類型合理轉換機制,增加混合產業用地供給。健全統一規范的人力資源市場體系,破除勞動力和人才在城鄉、區域和不同所有制單位間的流動障礙,減少人事檔案管理中的不合理限制。發展技術和數據要素市場。健全要素市場運行機制,完善交易規則和服務體系。深化公共資源交易平臺整合共享。 堅持鼓勵競爭、反對壟斷,完善競爭政策框架,構建覆蓋事前、事中、事后全環節的競爭政策實施機制。統籌做好增量審查與存量清理,強化公平競爭審查制度的剛性約束,完善公平競爭審查細則,持續清理廢除妨礙全國統一市場和公平競爭的規定及做法。完善市場競爭狀況評估制度,建立投訴舉報和處理回應機制。加大反壟斷和反不正當競爭執法司法力度,防止資本無序擴張。推進能源、鐵路、電信、公用事業等行業競爭性環節市場化改革,放開競爭性業務準入,進一步引入市場競爭機制,加強對自然壟斷業務的監管。 建立健全信用法律法規和標準體系,制定公共信用信息目錄和失信懲戒措施清單,完善失信主體信用修復機制。推廣信用承諾制度。加強信用信息歸集、共享、公開和應用,推廣惠民便企信用產品與服務。建立公共信用信息和金融信息的共享整合機制。培育具有國際競爭力的企業征信機構和信用評級機構,加強征信監管,推動信用服務市場健康發展。加強信用信息安全管理,保障信用主體合法權益。建立健全政府失信責任追究制度。 更好發揮財政在國家治理中的基礎和重要支柱作用,增強金融服務實體經濟能力,健全符合高質量發展要求的財稅金融制度。 深化預算管理制度改革,強化對預算編制的宏觀指導和審查監督。加強財政資源統籌,推進財政支出標準化,強化預算約束和績效管理。完善跨年度預算平衡機制,加強中期財政規劃管理,增強國家重大戰略任務財力保障。建立權責清晰、財力協調、區域均衡的中央和地方財政關系,適當加強中央在知識產權保護、養老保險、跨區域生態環境保護等方面事權,減少并規范中央和地方共同事權。健全省以下財政體制,增強基層公共服務保障能力。完善財政轉移支付制度,優化轉移支付結構,規范轉移支付項目。完善權責發生制政府綜合財務報告制度。建立健全規范的政府舉債融資機制。 優化稅制結構,健全直接稅體系,適當提高直接稅比重。完善個人所得稅制度,推進擴大綜合征收范圍,優化稅率結構。聚焦支持穩定制造業、鞏固產業鏈供應鏈,進一步優化增值稅制度。調整優化消費稅征收范圍和稅率,推進征收環節后移并穩步下劃地方。規范完善稅收優惠。推進房地產稅立法,健全地方稅體系,逐步擴大地方稅政管理權。深化稅收征管制度改革,建設智慧稅務,推動稅收征管現代化。 健全具有高度適應性、競爭力、普惠性的現代金融體系,構建金融有效支持實體經濟的體制機制。建設現代中央銀行制度,完善貨幣供應調控機制。穩妥推進數字貨幣研發。健全市場化利率形成和傳導機制,完善央行政策利率體系,更好發揮貸款市場報價利率基準作用。優化金融體系結構,深化國有商業銀行改革,加快完善中小銀行和農村信用社治理結構,規范發展非銀行金融機構,增強金融普惠性。改革優化政策性金融,強化服務國家戰略和規劃能力。深化保險公司改革,提高商業保險保障能力。健全金融機構公司治理,強化股東股權和關聯交易監管。完善資本市場基礎制度,健全多層次資本市場體系,大力發展機構投資者,提高直接融資特別是股權融資比重。全面實行股票發行注冊制,建立常態化退市機制,提高上市公司質量。深化新三板改革。完善市場化債券發行機制,穩步擴大債券市場規模,豐富債券品種,發行長期國債和基礎設施長期債券。完善投資者保護制度和存款保險制度。完善現代金融監管體系,補齊監管制度短板,在審慎監管前提下有序推進金融創新,健全風險全覆蓋監管框架,提高金融監管透明度和法治化水平。穩妥發展金融科技,加快金融機構數字化轉型。強化監管科技運用和金融創新風險評估,探索建立創新產品糾偏和暫停機制。 加快轉變政府職能,建設職責明確、依法行政的政府治理體系,創新和完善宏觀調控,提高政府治理效能。 健全以國家發展規劃為戰略導向,以財政政策和貨幣政策為主要手段,就業、產業、投資、消費、環保、區域等政策緊密配合,目標優化、分工合理、高效協同的宏觀經濟治理體系。增強國家發展規劃對公共預算、國土開發、資源配置等政策的宏觀引導、統籌協調功能,健全宏觀政策制定和執行機制,重視預期管理和引導,合理把握經濟增長、就業、價格、國際收支等調控目標,在區間調控基礎上加強定向調控、相機調控和精準調控。完善宏觀調控政策體系,搞好跨周期政策設計,提高逆周期調節能力,促進經濟總量平衡、結構優化、內外均衡。加強宏觀經濟治理數據庫等建設,提升大數據等現代技術手段輔助治理能力,推進統計現代化改革。健全宏觀經濟政策評估評價制度和重大風險識別預警機制,暢通政策制定參與渠道,提高決策科學化、民主化、法治化水平。 深化簡政放權、放管結合、優化服務改革,全面實行政府權責清單制度,持續優化市場化法治化國際化營商環境。實施全國統一的市場準入負面清單制度,破除清單之外隱性準入壁壘,以服務業為重點進一步放寬準入限制。精簡行政許可事項,減少歸并資質資格許可,取消不必要的備案登記和年檢認定,規范涉企檢查。全面推行“證照分離”、“照后減證”改革,全面開展工程建設項目審批制度改革。改革生產許可制度,簡化工業產品審批程序,實施涉企經營許可事項清單管理。建立便利、高效、有序的市場主體退出制度,簡化普通注銷程序,建立健全企業破產和自然人破產制度。創新政務服務方式,推進審批服務便民化。深化國際貿易“單一窗口”建設。完善營商環境評價體系。 健全以“雙隨機、一公開”監管和“互聯網+監管”為基本手段、以重點監管為補充、以信用監管為基礎的新型監管機制,推進線上線下一體化監管。嚴格市場監管、質量監管、安全監管,加強對食品藥品、特種設備和網絡交易、旅游、廣告、中介、物業等的監管,強化要素市場交易監管,對新產業新業態實施包容審慎監管。深化市場監管綜合行政執法改革,完善跨領域跨部門聯動執法、協同監管機制。深化行業協會、商會和中介機構改革。加強社會公眾、新聞媒體監督。